最近这几天很多的Blender用户们询问其中圆角是怎么做出来的?今日为各位带来的教程就讲述了Blender做圆角的详细操作方法,你们是不是都学会了呀!
我们先打开blender创建一个立方体。

然后我们选择要创建圆角的边。

接着按住“ctrl+b”组合键,然后拖拽鼠标就可以在选择边上创建出面,接着鼠标左键确认。

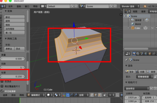
然后在右边调节“数量”与“段数”就可以变圆角了。

这时候我们设置“轮廓”的数值,可以调节圆角的形状。

勾选“仅顶点”可以把顶点变圆角。

若是选择面,可以直接把面的四边变成圆角。

你们看完了上文呈现的Blender做圆角的详细操作方法,你们是不是都学会了呀!
