很多朋友使用blender却还不会设置光源的强度,而下面小编就提供关于blender设置光源的强度的操作方法,希望对你们有所帮助哦。
在blender中打开自己的模型。

选中物体进入“编辑模式”。

按“a”键取消全选,创建一个“平面”。

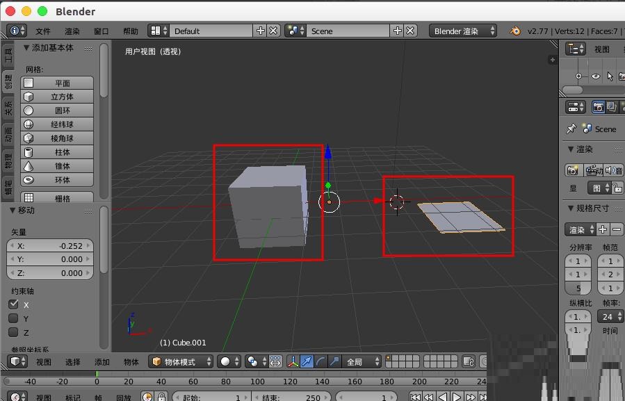
回到“物体模式”,我们发现这是一个物体。

若我们想要把平面拆分成另一个物体,可以进入“编辑模式”,选中这个“平面”,然后我们按“p”键,选择“选中项 P”。

再次回到“物体模式”,我们发现现在已经是两个物体了,“平面”也是单个物体了。

坐标可能不在其中一个物体的上,可以选中其中一个物体按“shift+ctrl+alt+c”,选择“几何中心 - 原点”,让坐标回到物体中心。

如果想合并这两个物体为一个物体,可以按住“shift”选中这两个物体,然后“ctrl+j”进行合并。

各位小伙伴们,看完上面的精彩内容,都清楚blender模型进行拆分与合并的操作内容了吧!
